Problem:

Time evolution of the transverse field Ising model

QPT between the two phases, topology dependent universal behaviour

Random

J_{ij}

Real materials

Generative AI

Geometries:

Dimension

d\geq 2

Area law entanglement

Expensive classical simulations

S
\chi \propto e^{S}

Methods:

Classical

Quantum

  • Quantum annealing processors:
  • Advantage 1 (ADV1)
  • Advantage 2 (ADV2)
  • Tensor Networks methods:
  • MPS
  • PEPS (Proj.-Ent.-Pair States)
  • Machine learning:
  • NQS (Neural Quant. State)

Review of the methods

Classical

MPS

Benchmark for small system sizes

\sigma_{1}

Each

A^{\sigma_{i}}

is a matrix of dim.

(a_{i}\times a_{i+1})

where

\chi=\mathrm{max}(a_{i})

is the bond dimension.

MPS in a so-called "canonical" form (or isometry):

Discard states optimally in the sense of the vN EE

Canonical form always in 1D, not for higher dimensions

Lose the area law in 2D!

Review of the methods

Classical

MPS

Benchmark for small system sizes

Time dependent variational principle (TDVP)

|\psi\rangle_{0}

: Product state obtained by DMRG

\mathrm{min}\left|\left| \dot{A}^{i}(t)|\partial_{i}\psi(A(t))\rangle + i \hat{H}|\psi(A(t))\rangle\right|\right|

Each

A^{\sigma_{i}}

is a matrix of dim.

(a_{i}\times a_{i+1})

where

\chi=\mathrm{max}(a_{i})

is the bond dimension.

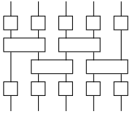
Review of the methods

Classical

PEPS

TN matches system's geometry

Area law of entanglement in 2D

TN contraction is expensive

No canonical form

Trotterized time evolution (quantum circuit):

U(t)=e^{i\sum \hat{h}_{ij}t}\approx\left(\prod_{\mathrm{commuting \; terms}}e^{i h_{ij}\frac{t}{n}}\right)^{n}

Review of the methods

Classical

PEPS

TN matches system's geometry

Area law of entanglement in 2D

TN contraction is expensive

No canonical form

Trotterized time evolution (quantum circuit):

Minimization step to keep the bond dimension constant

Review of the methods

Classical

NQS

  • Parameters:
  • Hidden spin variables
  • Physical spin variables:

Restricted Boltzmann Machine

  • Fails after short times (long range correlations)
  • Lack of convergence for
L>5

Review of the methods

Quantum

Quantum Annealing

1. What is a Quantum Annealer?

Answer to an optimization problem

\neq

Universal Quantum Computing

Sampling problems over the energy landscape

Review of the methods

Quantum

Quantum Annealing

2. How does it work?

Change local minima

Couple states of different qubits

Directly acts on the energy landscape

Review of the methods

Quantum

Quantum Annealing

Radio-frequency

Superconducting

flux qubits (rf-SQUID)

Cubic dimer

4 \times 4 \times 4

Review of the methods

Quantum

Quantum Annealing

3. Annealing

Change the energy landscape over time

Reach the final ground state

Initialize in a superposition of states with

\mathcal{H}_{D}

Results

Benchmark the QPU

  • Residual energy
  • Spin-glass order parameter
E_{\mathrm{res}}=\langle \mathcal{H}_{P}^{}\rangle - E_{0,P}^{}
\langle q^{2} \rangle = \frac{2}{N(N-1)} \sum_{i \text{<} j}c^{2}_{ij}
c_{ij}^{} = \langle \sigma^{z}_{i} \sigma^{z}_{j} \rangle
  • Classical fidelity (norm)
\mathcal{F} = \sum_{z}\sqrt{p_{z}\tilde{p}_{z}}

probability of state

p_{z}
z

Results

Benchmark the QPU

  • Correlation error:

Equivalent QPU bond dimension

\chi_{\text{Q}}^{}

Results

Comparison to classical

  • NQS didn't even work
  • MPS serves as a ground truth
  • PEPS up to 8 x 8

2D

Limiting case for QPU

D>2

  • MPS serves as a ground truth
  • Nothing else worked

Results

Supremacy?

following an area law

\chi_{\mathrm{Q}}

scaling for the considered systems

Achtung!

MPS bond dimension doesn't have the area law scaling

Still room for improved classical simulation ...